概要
ソーラーパネルで発電してリチウムイオン電池を充電するための回路を作成し、動作を確認した。
背景と目的
最近作成している自動水やり器は、ソーラーパネルで発電した電力を電源として利用すること考えている。そこで、ソーラーパネルで発電し、それを一時的にリチウムイオン電池にためて、利用するところまでの一連の回路を組んでみる。
詳細
1.構成
ソーラーパネルで発電した電力をそのまま使用しようとすると、日照状態によって電圧が変動するのは言うまでもないので、一時的に電池に貯めてそれを取り出す形にしたい。
以前、ソーラーパネル+エネループのシステムを試したのだが、残念ながら比較的短い期間(1か月くらい?)でメモリ効果のようなもの?が発生し、充電できなくなってしまった。これは、満充電でも空でもない中途半端な状態を行ったり来たりする毎日の充放電が、ニッケル水素電池の特性に合わない使い方だったということだ。手持ち品のエネループが生かせると思って電池材料費をケチったのが失敗の元だった。
そこで、今回は中途半端な繰り返しの充放電でも問題が起きにくいリチウムイオン電池を用いることにする。ただし、リチウムイオン電池はよく言われるように使い方を間違えると、ニッケル水素電池よりも危険であるため、注意が必要だ。
2.電池の選定
電池は、自動水やり器で想定される消費電力は大雑把に見積もって2,3mAhなので、(数時間に一度、30秒間程度起動して水やりする、という動作を繰り返す)1日放置してもせいぜい60mAh。5日晴れなかったとして300mAなので、その程度があれば十分だろう。いろいろ探したところ、千石電商で、400mAhという手ごろなものが見つかったので、使用することにした。
2.リチウムイオン電池充電制御IC
リチウムイオン電池は過充電してしまうと危険なため、ここでは迷わず専用の充電制御ICを使用する。秋月電子で50円と非常に手ごろなものがあった。マニュアルをざっと読むと、最大電流値は外付け抵抗で決めることができ、リチウムイオン電池の電圧を高精度にモニタして満充電状態を検出し、充電を自動で止めてくれるとのことだ。ネット上にもたくさんの使用例があるので、安心だ。
3.回路の製作
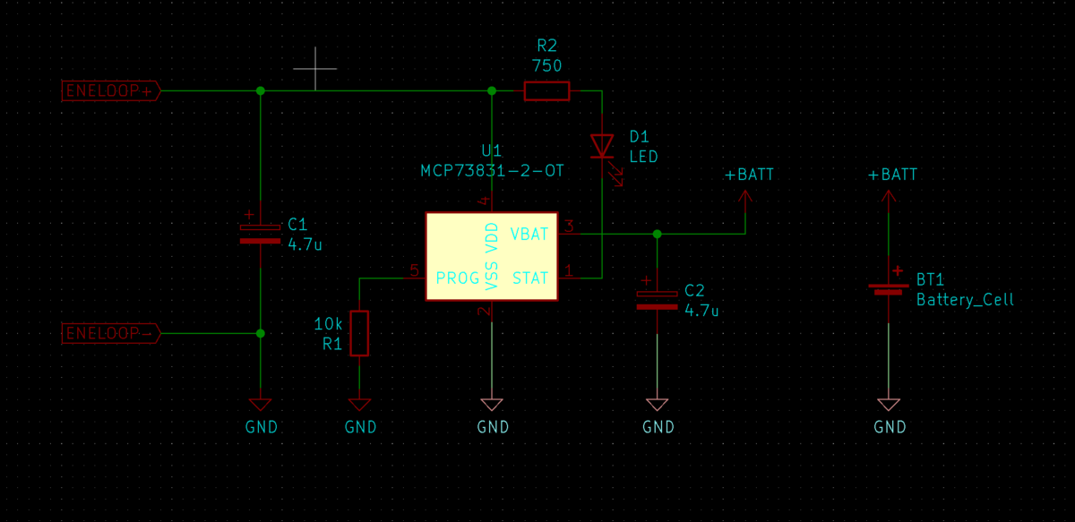
3.1 MCP73831周りの実装
MCP73831を使った回路をさっそく製作した。ICのマニュアルに従って各定数を設定。PROG端子についている抵抗10kΩは、充電電流を最大100mAに制限するための設定。STATにつないであるLEDは充電中に点灯して知らせてくれる。入力側のENELOOP+/ENELOOP-は、エネループとは関係なく、3.2の回路の出力を繋ぐ関係でこういう名前になっている。
2021/04/11 間違っていたので差し替えた

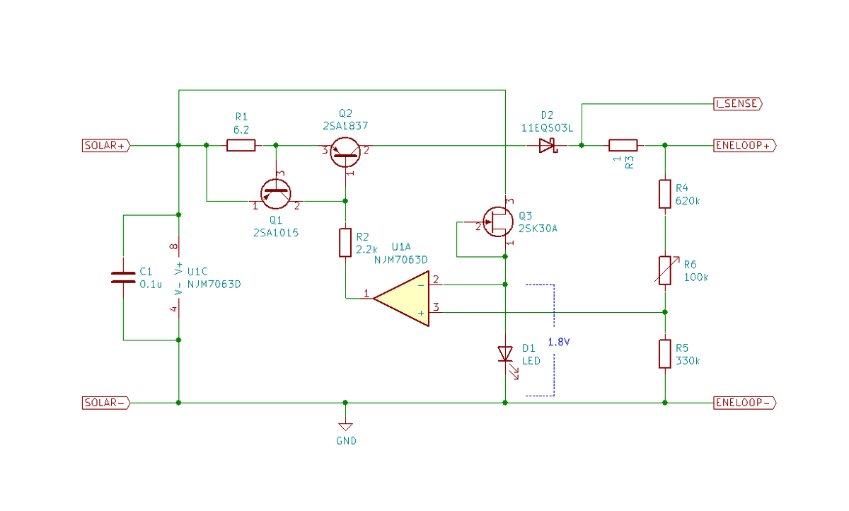
3.2 ソーラーパネルからの供給部
今回使用するソーラーパネルは、以前の記事で使用しているものを流用するのだが、
- 最大出力時電圧/電流 約9V/約340mA
というスペックなので、上記のMCP73831の最大入力電圧よりも高く、直接つなげない。そのため、以前作成したエネループ充電用の回路がちょうど使えそうなので使う。充電用回路といっても一定以上の電圧/電流が出力されないようにしているだけ。この回路は約5.6V/約100mAに制限しているので、3.1の回路につなぐことができる電圧で、しかも必要な電流が供給できる。回路図は以下。負荷としてエネループではなく、3.1で作成した回路を接続することになる。

4.動作確認
4.1 通常の電源でテスト
ソーラーパネルを繋がず、通常の直流安定化電源を使用して充電してみたところ、最大100mAに制限されて充電された。リチウムイオン電池の電圧が4.2V程度に近づくと徐々に電流が減ってきて、約4.2Vを超えることはなかった。動きが理解できた。
4.2 ソーラーパネルを繋いでテスト
晴れた日に接続してみた。4.1と同様にしばらくはずっと充電ステータスLEDが点灯し、リチウムイオン電池の電圧が4.2V程度になるとLEDが消灯した。ソーラーパネルからでも問題なく充電できている。
まとめと今後の課題
ソーラーパネルで発電してリチウムイオン電池を充電するための回路を作成し、動作を確認できた。自動水やり器の電源として使用できそうだ。