概要
前回に引き続き、フロントスピーカーのスタンド部分とクロスオーバーネットワークを製作した。
背景と目的
前回、フロントスピーカーのエンクロージャー部分の製作を行った。今回は、フロントスピーカーのスタンド部分とクロスオーバーネットワークの製作を行う。
詳細
1. スタンド
1.1 設計
構想段階でのスタンドは、4つの足が外に飛び出す構造であったが、いろいろ検討した結果、足の形にするよりも1つの塊(1枚板)であるほうが強度が取れるし、製作自体も楽であることに気づき、以下のような形とすることにした。 野球のベースのような形の板に脚を付ける。脚は、エンクロージャーのバッフル側を長くすることで、後方にスラントさせる。 脚の本数は、理論上3本脚はどのような地面でも接することができて安定するというのはうそではないが、明らかにガタついている場合を除けば4本でも安定しないわけではないし、転倒しにくさという点を考慮すると足の幅を広く取れるほうが良いため、4本脚とした。 ベースには、エンクロージャーとのデザインを共通させるため、斜めカットと角丸めを施す。


1.2 製作
材料はベース部分はMDFとする。36mm厚なので12mm厚の板を3枚重ねとした。 脚については、27mm角の檜の棒材から切り出した。

ベースの表面(エンクロージャーが載る面)にある4つの穴は、エンクロージャーを固定するネジを通す穴。エンクロージャーの底面に鬼目ナットを埋め込み、ベースの裏側からネジを締めてベースとエンクロージャーを締結する。
脚については、ベースの裏面にやはり鬼目ナットを埋め込み、脚の中心にネジを通す穴をあけ、足の裏(床に接する面)からネジを通してベースに締結する。(直接接着してもいいのだが、あとでスパイクにもできるように一応予備設計としておいた。)

1.3 仮装着
スタンドにエンクロージャーを載せ固定してみた。
後方に傾いた形でそれなりに安定している。ひとまず、設計通りちゃんと組みあがってよかった。

2. クロスオーバーネットワーク
クロスオーバーネットワークの調整は、ある程度試行錯誤が伴うので、今回作って終わりというものでもないが、ここでは、いったん基本設計をしたうえで、それに基づいて素子選定と基板への実装、仮音出しまでを行う。
2.1 素子選定
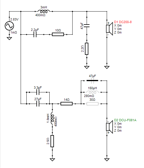
再掲となるが、ターゲットの回路は以下。14Ωとミッドハイマイナス端子との間の3素子は検討用の残骸で実際はスルー。

今回のスピーカーは、クロスオーバー周波数が約600Hzと低いため、一般的な2wayに比べてインダクタンス、コンデンサ容量が大きくなりがちで、素子単価が上がるという難点があった。
- コイルは、空芯コイルで良好なフィルタ特性を得るには、太い線材を使用した非常に高価なものが必要になることがシミュレーションを行ってわかったため、少ない巻き数で大きなインダクタンスの得られるコア入りコイルを使用することにした。
- コンデンサは、数10uF品はフィルムコンデンサを選ぶことは困難であるため、電解コンデンサである。
- 抵抗は、調達の関係上酸化金属皮膜を用いているが、セメントでもよかったと思う。配線抵抗等を考慮して設計値よりは少し小さめの定数を選んでいる。
| 回路 | 種類 | 定数 | 品種 | 備考 |
|---|---|---|---|---|
| ウーファー | コイル | 3mH | EleTrim コアコイル | 手持ち |
| ウーファー | コンデンサ | 2.2uF | ParcAudio 電解コンデンサー | |
| ウーファー | 抵抗 | 10Ω | JantzenAudio 酸化金属皮膜抵抗 10W | |
| ウーファー | コンデンサ | 47uF | JantzenAudio 電解コンデンサー | |
| ウーファー | 抵抗 | 2.2Ω | JantzenAudio セラミック抵抗 5W | |
| ミッドハイ | コンデンサ | 33uF | JantzenAudio 電解コンデンサー | 27uF+3.3uFだが近い値 |
| ミッドハイ | コイル | 1.8mH | EleTrim コアコイル | 手持ち |
| ミッドハイ | 抵抗 | 2.2Ω | JantzenAudio 酸化金属皮膜抵抗 10W | 2.5Ωに近い値 |
| ミッドハイ | 抵抗 | 8.2Ω | タクマン電子 セメント抵抗 | 14Ωではないが、ひとまず手持ち品を装着 |
2.2 基板
クロスオーバーネットワークの基板は、PCBを用いないことが多いが実装の容易さからユニバーサル基板を使う。以下のような実装をPasSにて検討した。

2.4 実装
ターミナルブロックを使用して、入出力線の取り外しができるようにしてある。ウーファー側の入力が3端子なのは手持ちのターミナルブロック品種の都合で使用したもので、実際は2端子で十分である。素子は、一応はんだ付けしているが素子定数の検討をやる段階で多少取り外しをしなければならないかもしれないので基板から少し浮かせており、完全に固定はしていない。

基板は、スピーカーターミナルと一緒に裏板に取り付ける。以下のイメージ。

2.5 測定
シグナルジェネレータとオシロスコープのスペアナ機能を使って、配線間違い等がなくLPF、HPFとして動作しているか、測定を行った。
- 測定信号: ホワイトノイズ(-6dBFS)
- レベル: ネットワーク入力端で、-6dBFS正弦波が0.5Vrmsになるように調整
- 信号源: 自作ヘッドフォンアンプ(http://blog.livedoor.jp/sce_info3-craft/archives/cat_142529.html)
- 負荷: スピーカーのDCRと同程度の6.2Ωのセメント抵抗を接続
- ※信号源の駆動能力の問題で、測定しない側の回路は開放しておいた(例えば、LPFを測るときにHPF側を開放しておかないと、33uFと1.8mHによるLC直列回路がLPFと並列に入る。このLCによる共振周波数付近ではインピーダンスが非常に低くなるので、信号源が駆動しきれず入力レベルが下がってしまった。もっと駆動力のある信号源(スピーカーを鳴らすアンプ)を用意すべきだった。)

全体としては、まずまず設計通り。HPFの100Hz以下は、ノイズフロアにぶつかっているのとハムの影響あり。
まとめと今後の課題
フロントスピーカーのスタンドとクロスオーバーネットワークができた。次回は、センタースピーカーの製作に移りたい。